涨停板方面,今日指数表现虽然较好,但涨停股个数有所下降,智能电网仍是涨停个股数量最多的板块。值得注意的是,今日有多只铝业股涨停,包括中国铝业这种市值近两千亿元的巨头,而中国铝业的股价也创下最近15年的新高。
华泰证券研报指出,国内电解铝产能接近天花板,明年电解铝全球供给增速或仅有1.9%,较2024年/2025年供给端增速或大幅放缓。而需求端在全球制造业复苏背景下,预计明年全球需求增速或在2.3%左右,整体供需缺口或进一步扩大,明年全球LME铝价有望上行至3200美元/吨以上。
一、市场总览及板块特征
沪深两市(不含ST个股)涨停的有62家,较昨日减少5家;跌停的有9家,较昨日增加8家。
从行业特征来看,今日涨停板个股中,有色金属、汽车零部件、电网设备这三个行业的个股最多。

(注:行业涨停板个股越多,说明该行业被资金重点关注,是当前热门行业。)
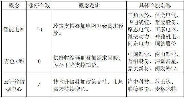
从概念特征来看,今日涨停板个股中,智能电网、有色·铝、云计算数据中心这三个概念的个股最多。

(注:概念涨停板个股越多,说明该概念被资金重点关注,是当前热门概念。)
二、涨停个股榜单
从涨势强度来看,涨停板个股中,股价创出历史新高的个股共有5只,包括振华股份、淳中科技、万泽股份、华通线缆、联德股份。欢迎大家关注微信公众号“道达号”,其“道达涨停复盘”栏目为大家解读。

(注:创出历史新高的涨停股,说明该股人气旺盛、趋势明确,且上方无阻力,延续原上涨趋势概率较大。)
涨停板个股中,股价创出近一年新高的个股有24只(不包括创出历史新高的个股),包括潍柴动力、摩恩电气、海陆重工、恒大高新、云天化、南山铝业、深圳新星、三角防务、正泰电器、佳电股份、统一股份、常宝股份、博杰股份、闽东电力、芭田股份、陕西黑猫、常铝股份、闽发铝业、中国铝业、大中矿业、合富中国、科士达、亚邦股份、华盛锂电,具体如下表所示。

(注:创出近一年新高的涨停股,说明该股走出重要突破行情,值得重点关注。)
从主力资金来看,今日涨停板个股中,主力资金净流入金额排名前5的个股分别为东山精密、万向钱潮、潍柴动力、麦格米特、中国铝业。

(注:主力资金净流入金额越多的涨停股,说明该股被主力资金重点关注,值得重点关注。)
主力资金净流入金额占市值比例排名前5的个股分别为格尔软件、兄弟科技、清水源、常铝股份、闽发铝业。

(注:主力资金净流入金额占市值比例越高的个股,说明该股被主力资金重点关注,值得重点关注。)
从封板资金来看,今日涨停板个股中,封板资金排名前5的个股包括潍柴动力、摩恩电气、海陆重工、恒大高新、德明利。欢迎大家关注微信公众号“道达号”,其“道达涨停复盘”栏目为大家解读。

(注:封板资金越多的个股,说明该股被资金追捧,其延续上涨概率较大。)
从连板情况来看,今日首板个股有51只;2连板的个股有7只;3连板及以上的个股有4只。今日连板数排名前5的个股包括合富中国、海陆重工、摩恩电气、闽东电力、恒大高新,具体如下表所示。

(注:连板个数越多的个股,说明该股被资金重点追捧,可能预示相关概念或行业机会。)
免责声明:本文依据市场公开数据生成,不作为任何投资建议,据此入市,风险自担。
封面图片来源:图片来源:每日经济新闻 刘国梅 摄

微信扫一扫打赏
支付宝扫一扫打赏
